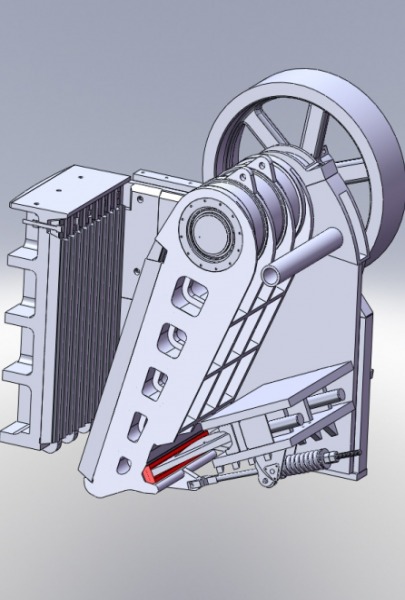
Çeneli kırıcı, taşları küçük parçalara ayırmak için kullanılan bir kırma makinesi türüdür. Bu makine, hareketli ve sabit iki adet çene kullanarak taşları sıkıştırır ve kırar. Taşlar, makinenin çeneleri arasında sıkıştırılarak kırılır ve daha küçük parçalara ayrılır. Çeneli kırıcılar, madencilik, inşaat, yol yapımı ve diğer endüstrilerde sıklıkla kullanılır. Bu makinenin avantajları arasında yüksek kırma kapasitesi, düşük işletme maliyetleri ve basit çalışma prensibi yer alır. Çeneli kırıcılar, farklı boyutlarda taşları işlemek için tasarlanabilir ve genellikle bir konveyör bantı veya besleme hunisi ile birlikte kullanılır.












